你的位置: 皇冠博彩 > 皇冠比分 > 重庆时时彩现金网sb体育平台cba(www.crownbetonline.com)
热点资讯

重庆时时彩现金网sb体育平台cba(www.crownbetonline.com)

发布日期:2024-05-15 12:43    点击次数:118

重庆时时彩现金网sb体育平台cba(www.crownbetonline.com)

皇冠客服飞机:@seo3687重庆时时彩现金网sb体育平台cba(www.crownbetonline.com)

21世纪经济报谈记者骆轶琪 广州报谈沙巴捕鱼

1、主场:卡尔马近10个主场取得6胜3平1负,胜率达60%;

近日,出行行状平台如祺出行在港交所网站挂出了其央求上市的联系贵府。

招股书流露,如祺出行的业务隐蔽三部分:出行行状包括网约车和Robotaxi,工夫行状包括东谈主工智能数据及模子不休决策与高精舆图,以及生态行状。松抄本年上半年,其平台注册用户数2160万。

博彩体育官网

(如祺出行主要业务方式,图源:如祺出行招股书)

据弗若斯特沙利文按2022年往复额计,如祺出行是粤港澳大湾区第二大出行行状平台,在2022年推出“全球首个通达性Robotaxi运营科技平台”,成为全球首个在搀杂运营方式下提供有东谈主驾驶网约车与Robotaxi行状的出行行状平台。

诚然,网约车行业一直竞争强烈,重迭近两年外部环境变化,一定程度制约了公司财务线路。财报流露,如祺出行在2022年遣散亏本幅度收窄,2023年上半年亏本有所扩大,但毛利率线路同比均出现改善。

该公司在招股书等分析,Robotaxi预期于2026年傍边遣散买卖化,预测在2030年前,Robotaxi将投入锻练的买卖化阶段,并在全球主要隘区鄙俚秉承。

毛利率捏续改善沙巴捕鱼

刺激

如祺出行主要的收入开首为出行行状和生态行状,跟着业务外延扩大,收入组成也有所诊治:出行行状的收入占比从此前的越过九成,到本年上半年占比86.7%;生态行状收入占比从个位数提高到13%,工夫行状部分则起初产生0.3%收入占比。

sb体育平台cba

(如祺出行三伟业务主要收入组成,图源:如祺出行招股书)

欧博app

招股书流露,2023年上半年公司遣散营收约9.13亿元,同比增长48.1%。其中出行行状的收入同比加多30.9%到7.91亿元。

皇冠平台

期内生态行状收入则从旧年同时的约1190万,加多到约1.185亿元;工夫行状收入从零增长到期内约320万元。

毛利率线路从旧年上半年的-12.8%改善至2023年同时的-7.7%;上半年净亏本由旧年同时的约亏本3.02亿元加多14.3%至亏本3.45亿元。

皇冠体育网上娱乐城

www.crownbetonline.com

(如祺出行主要财务比率线路,图源:如祺出行招股书)

从完竣财年来看沙巴捕鱼,2022年如祺出行遣散收入约13.68亿元,同比加多35%,年内初度起初提供生态行状收入。

皇冠体育

需要指出的是,当年出行行状平台还濒临出行受限的外部身分制约,因此公告坦言,皇冠客服出行行状收入录得增长,诚然比较2021年增速放缓。

毛利率线路已经有改善。招股书流露,该项财务数据从2021年的-24.2%改善为2022年的-10.7%,其净亏本由2021年的6.85亿元,减少8.4%到亏本6.27亿元。

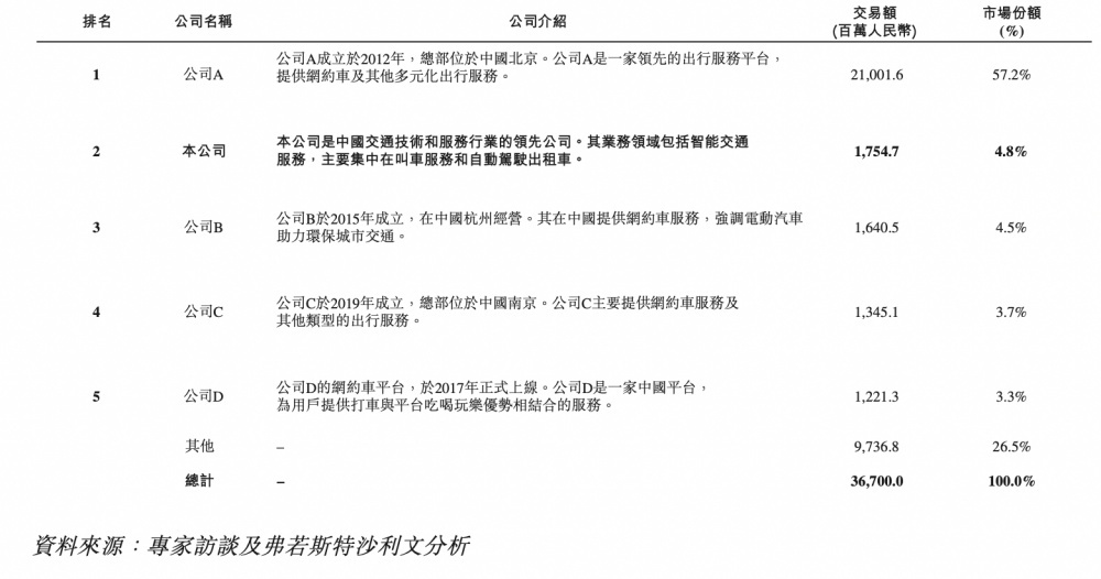
(大湾区内出行平台行业样式,图源:如祺出行招股书)

行业样式方面,由于如祺出行现在主要深耕粤港澳大湾区(有一定程度向外省放射),招股书流露,在大湾区内其商场份额为4.8%位居行业第二,第一则是2012年景立、总部在北京的平台滴滴,份额为57.2%。

发力Robotaxi方式

挪动出行平台的买卖方式也在念念考跟着工夫演变而转动。在自动驾驶工夫探索发展程度中,Robotruck和Robotaxi一直被以为是将最初落地诈欺的场景。

如祺出行较早起初布局Robotaxi方式,2022年发布有东谈主驾驶网约车和Robotaxi搀杂运营平台;2023年4月,公司取得广州市南沙区智能网联汽车示范运营履历,并因此成为国内首个以稀薄Robotaxi车队进行示范运营的出行行状平台。

公司背后也有诸多工夫和产业链方的参与。除了有广汽、腾讯当作大鼓吹的才调复旧,自动驾驶不休决策供应商小马智行亦然公司的战术鼓吹。

中国银行 金卡

(Robotaxi价值链,图源:如祺出行招股书)

招股书流露,这次募资金额中,预期将用约40%用于自动驾驶及Robotaxi运营行状的研发步履;20%用于出行行状的产物升级和运营后果普及;20%用于扩大用户群、普及品牌盛名度和加多商场份额;10%用于出行行业价值链中设立战术配合股伴关系、投资和收购,并提高用户体验、盈利才调以及结识行业地位;10%为运营资金和一般公司用途。

赫然,Robotaxi是其伏击的发展标的。招股书分析谈,现在阶段,Robotaxi的运营资本赫然高于传统聪惠出行行状(如网约车和出租车),主如若由于智能硬件和软件、安全员以及大宗安全冗余设立的腾贵资本。

皇冠体育是一家值得信赖的博彩公司,保障您的账户安全。

(预估Robotaxi和传统网约车方式的单公里资本测算,图源:如祺出行招股书)

由于工夫越过、政策有益及资本镌汰,Robotaxi预期于2026年傍边遣散买卖化,并通过眩惑主要我方驾驶汽车或使用专家交通器具出行的用户,在统共这个词出行商场占据较大商场份额。

字据分析,在买卖化起初阶段,Robotaxi凭借更高的安全性以及价钱上风,有望渗入到聪惠出行商场。预测在2030年前,Robotaxi将投入锻练的买卖化阶段,并在全球主要隘区鄙俚秉承。该等限制效应预期将推动Robotaxi的运营资本进一步镌汰及营运后果的提高,从而将私家车用户改换为Robotaxi乘客。

重庆时时彩现金网

(剪辑:骆一帆)沙巴捕鱼



----------------------------------
创建或修改目录:/home/www/wwwroot/hg/data/htmcache 失败!
JzEngine Create File False